
近日,william威廉英国官网王艳丽教授团队在材料领域国际权威期刊 《ADVANCED MATERIALS》(影响因子30.849)上发表题为“Multifunctional PA/FL Dual-mode Imaging Gold-based Theranostic Nanoformulation without External Laser Limitations”的研究论文。本研究工作由海南大学,上海大学,米尼奥大学,中科院上海应用物理研究所,深圳市第一人民医院合作完成,海南大学为第一通讯单位。
分子成像是目前医学影像领域先进技术之一,在各种技术中,融合光声(PA)成像和荧光(FL)成像的高灵敏度和高成像深度的成像模式,可以获得精确的诊断结果。金纳米棒(Au NRs)在近红外(NIR)区域(600-900 nm)具有强而宽的吸收带和较高的光热转换效率,是众所周知的PA成像和光热治疗造影剂。目前虽然设计合成了光热转换效率高的光敏剂,但仍不能克服外部激光光源的缺点,如高功率激光或反复激光照射可能导致不良风险、近红外激光仅对照射区的浅表肿瘤有一定的治疗效果、光热治疗引起的热疗难以控制等,本研究用碳基纳米材料(CBNs)对Au NRs进行修饰,此CBNs具有PA和FL成像、无毒、生物相容性好等优点,成功制备了CBNs修饰的多功能双模态金基诊疗一体化纳米制剂(mdGC),实现了高性能荧光/光声双模态成像,肿瘤靶向率与Au NRs组相比,提高了5.48倍,并且在不受外部激光的限制下增加细胞内ROS的产生并诱导癌细胞凋亡,这为碳-金复合纳米制剂的构建及其在癌症诊疗一体化中的应用提供了新的思路。

图1. CBNs修饰的多功能双模态金基诊疗一体化纳米制剂(mdGC)的肿瘤治疗示意图。
本文要点:
(1)Au NRs具有良好的PA成像性能,其可作为mdGC的PA增强剂,CBNs因其良好的FL和PA成像能力可作为mdGC的FL和PA增强剂,从而实现mdGC的荧光/光声双模态成像功能。
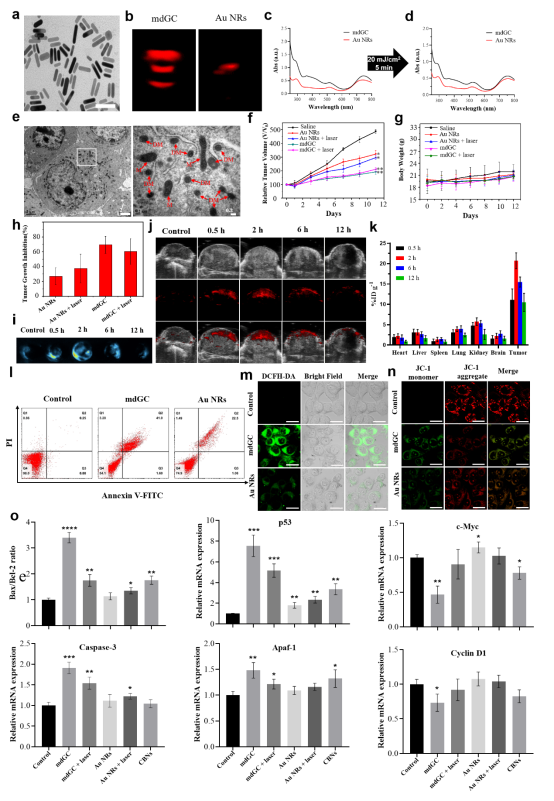
(2)mdGC粒径均一,其比Au NRs表现出更强的光声信号且光声性能稳定。Bio-TEM图像显示mdGC进入4T1细胞并到达线粒体。
(3)mdGC注射2 h后Au在肿瘤部位的积累为20.71% ID g-1,而Au NRs仅为3.78% ID g-1。在不需要外部激光源照射下,mdGC组的小鼠肿瘤生长抑制率高达80.44%。
(4)mdGC可提高细胞内活性氧(ROS)水平,降低线粒体膜电位(MMP),调节各种因子的表达(如凋亡相关基因p53, Caspase-3和Apaf-1),增加Bax/Bcl-2的比例,显著降低细胞增殖相关基因c-Myc和cyclin D1的表达。
总之,mdGC可以实现高性能荧光/光声双模态成像,并且在不受外部激光的限制下通过线粒体途径增加细胞内ROS的产生进而诱导癌细胞凋亡。

图 2
图2. a) mdGC的TEM图像,比例尺,50 nm。b) 720 nm激发波长下获得的Au NRs和mdGC代表性PA图像。Au NRs和mdGC在激光照射5 min(20 mJ cm-2, 40 Hz)前(c)和后(d)的紫外可见光谱。e) mdGC处理4T1细胞的Bio-TEM图像。f) 不同治疗组的小鼠相对肿瘤体积(n=5)。g) 不同治疗组小鼠的体重变化。h) 不同治疗组小鼠的肿瘤抑制率。i) 不同时间点(0.5、2、6、12 h)肿瘤组织荧光成像;激发波长为405 nm。j) 不同时间点(0.5、2、6、12 h)肿瘤组织光声成像;激发波长为720 nm。k) 0.5、2、6和12 h, mdGC在不同器官中的生物分布。l) 不同处理后4T1细胞的凋亡情况。m) 不同处理4T1细胞后产生ROS的荧光图像,比例尺: 20 µm。n) 通过CLSM观察细胞线粒体膜电位的变化。o) 实时PCR定量分析肿瘤组织中Caspase-3、p53、Apaf-1、Bcl-2、Bax、c-Myc和Cyclin D1基因的表达水平。
参考文献:
Junfeng Zhang et al. Multifunctional PA/FL Dual-mode Imaging Gold-based Theranostic Nanoformulation without External Laser Limitations. Advanced Materials. 2022, 2110690. https://doi.org/10.1002/adma.202110690
通讯作者简介:

王艳丽,国家YQ,海南大学,教授,博士生导师,先后赴美国哈佛大学,美国克莱姆森大学交流学习。中国医学影像AI产学研用创新联盟理事,中国非公核医学与分子影像委员会委员,中国医药生物技术协会造影技术分会委员,中国抗癌协会纳米肿瘤学专业委员会委员,具有国家高级营养师,国家高级心理咨询师,国家社会体育指导员从业资格。
主要聚焦智能精准医疗在疾病预防、肿瘤诊疗、靶向纳米荧光探针设计、配套医疗仪器的研发等领域研究工作,在Advanced Materials, Nature Communications等国际著名期刊上发表SCI收录论文50多篇,主持国家自然科学基金项目4项。
邮箱:wangyanli_shu@163.com